Adventure Park Junior Variante 6

Art. Nr. 7220045

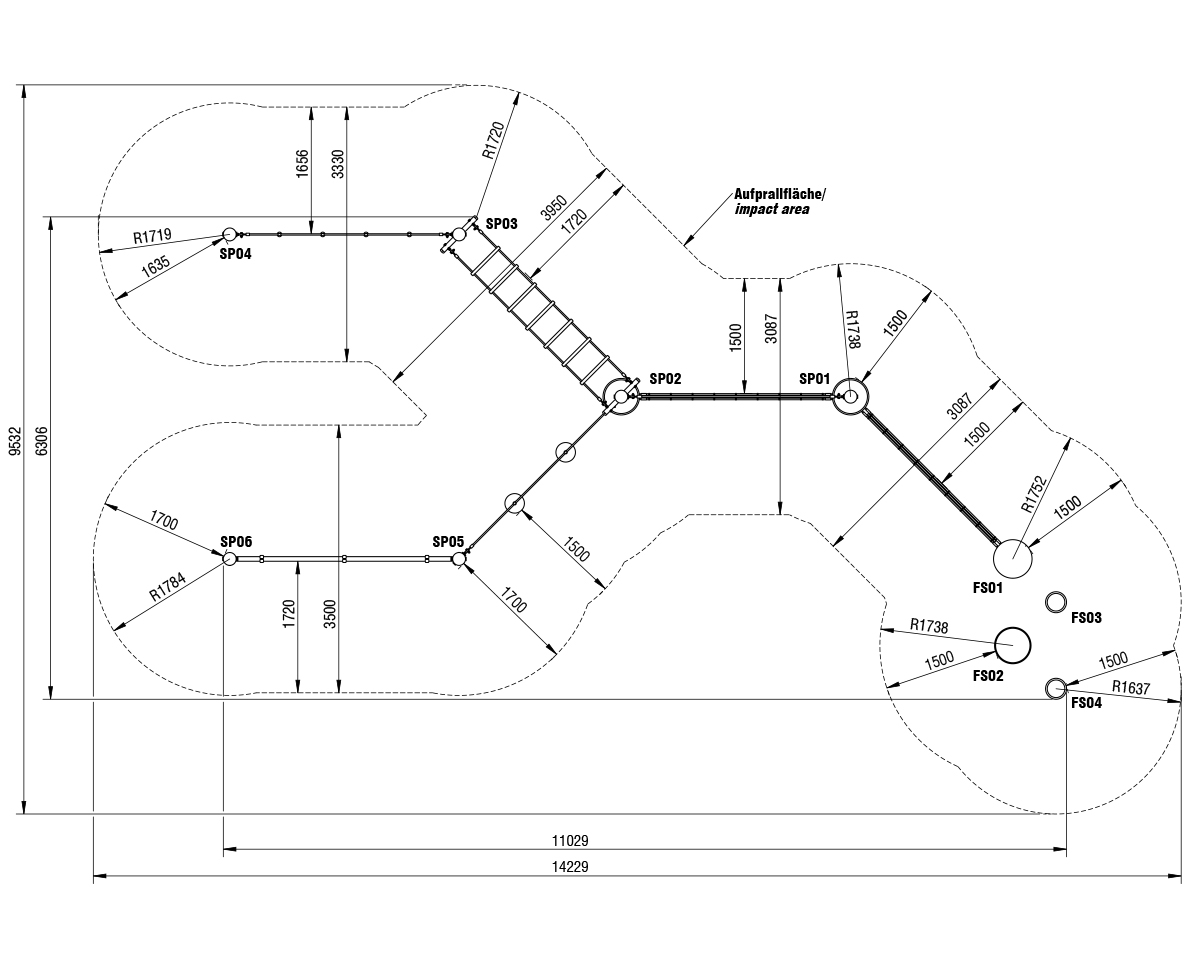
GeräteraumSiehe Planvorlage
MindestraumSiehe Planvorlage
Gerätehöhe2,02 m
Altersgruppe6+
Benutzeranzahl27
Max. freie Fallhöhe1,83 m
Gewicht schwerstes Teil97 kg
Gesamtgewicht815 kg
Montagezeit6,00 Stunden
Montagepersonal2 Personen
Fundamente13 (siehe Planvorlage)
Gesamtbetonmenge7,18 m³

Junior Variante 6 bestehend aus folgenden Einzelkomponenten:

1 Schwebeband® Original (3,00 m)
1 Schwebebrücke (3,00 m) inkl. 2 Plateauteller
1 Flohleiter (3,00 m)
1 Regentropfen (3,00 m)
1 Lianenpark (3,00 m)
1 Kletterwand
6 Stützpfosten groß - Junior
2 Kleine Käfer
1 Großer Käfer
1 Podium circle S

Spielwert und Erlebnis
Eine vielseitige Adventure-Park-Junior-Kombination mit dynamisch angeordneten Balancier- und Kletterelementen, die unterschiedliche Bewegungswege und freie Parcoursverläufe ermöglichen.
Das Schwebeband Original fördert Gleichgewicht, Trittsicherheit und Körperspannung durch die leicht federnde Seilbewegung und lädt zu ersten Balanciererfahrungen ein.
Die Schwebebrücke bietet ein geführtes Überqueren mit Handunterstützung und schafft eine stabile Verbindung zwischen den beweglichen Elementen.
Die Flohleiter fordert beim Hangeln Kraft, Hand-Arm-Koordination und räumliche Wahrnehmung, wobei die beweglichen Sprossen zusätzliche motorische Anpassungsfähigkeit verlangen.
Die Regentropfen erzeugen eine rhythmische Abfolge von Trittbewegungen, bei der Balance, Reaktionsfähigkeit und Bewegungsplanung geschult werden.
Der Lianenpark ergänzt die Anlage um dynamische Sitz-, Schwing- und Übergangsbewegungen, die Körperkontrolle, Gleichgewicht und Koordination fördern und gleichzeitig alternative Spiel- und Aufenthaltspositionen eröffnen.
Die Kletterwand erweitert das Angebot um vertikale Bewegungsabläufe und unterstützt Kraftdosierung, strategisches Klettern sowie Kommunikation durch beidseitige Nutzung.
Stützpfosten verbinden alle Elemente zu einer offenen Bewegungslandschaft mit mehreren gleichzeitig nutzbaren Spielwegen.
Kleine und große Käfer sowie das Podium circle S dienen als Start-, Ziel-, Treff- und Ruhepunkte und unterstützen soziale Interaktion.
So entsteht eine kompakte, aber sehr abwechslungsreiche Bewegungslandschaft mit fließenden Übergängen, hohem Spielwert und intensiver Förderung motorischer, kognitiver und sozialer Kompetenzen für mehrere gleichzeitig spielende Kinder.


Beliebte Farben der Stahlteile

  • RAL1001Beige
    RAL 1001
  • RAL1021Rapsgelb
    RAL 1021
  • RAL2003Pastellorange
    RAL 2003
  • RAL3000Feuerrot
    RAL 3000
  • RAL5013Kobaltblau
    RAL 5013
  • RAL5023Fernblau
    RAL 5023
  • RAL6002Laubgrün
    RAL 6002
  • RAL6018Gelbgrün
    RAL 6018
  • RAL7016Anthrazitgrau
    RAL 7016
  • RAL7035Lichtgrau
    RAL 7035
  • RAL8028Terrabraun
    RAL 8028
  • RAL9005Tiefschwarz
    RAL 9005
  • RAL9006Weißaluminium
    RAL9006
  • RAL9010Reinweiß
    RAL 9010


Hinweis: Viele weitere Farben nach RAL und anderen Farbsystemen sind auf Anfrage möglich.

Wählbare Farben der Seile

  • ClassicrotClassicrot
  • MissourigruenMissourigrün
  • RoyalblauRoyalblau
  • KosmosschwarzKosmosschwarz
  • SilbergrauSilbergrau
  • NaturNatur
  • HerbstgelbHerbstgelb

Wählbare Farben des Podestgranulats

  • 290Perlweiß
    ≈ RAL 1013
  • 210Beige
    ≈ RAL 1001
  • 000Ziegelrot
    ≈ RAL 3016
  • 180Himmelblau
    ≈ RAL 5015
  • 410Maigrün
    ≈ RAL 6017
  • 390Schwarz
    ≈ RAL 9004

Hinweis: Eine Vielzahl von weiteren Farben ist auf Anfrage möglich.

Wählbare Farben der Kletterplatte

  • SteingrauSteingrau
  • OxidgruenOxidgrün
  • SonnengelbSonnengelb
  • ChillirotChillirot
  • AnthrazitAnthrazit
  • RoyalblauRoyalblau

Hinweis: Weitere Farben sind auf Anfrage möglich.

Besonderheiten

Adventure Park

Allgemein

Lesen Sie mehr über unsere Adventure Park-

Serien Junior und Bambino.

Vergleich Bambino und Junior

Vergleich Bambino und Junior

Alles ein Adventure Park? Jain. Es gibt kleine, aber feine Unterschiede.

Secucope Plus

SECUCOPE PLUS®

Wir stellen unser Spannsystem vor.

Herkulesseil

Das Herkulesseil

Die Seele vom Ganzen.

Architektenhinweis

Architektenhinweis

Wie wird richtig gemessen?

Ausschreibungstext Adventure Park Junior Variante 6

smb Adventure Park Variante Junior 6
Art.Nr. 7220045
bestehend aus:

1 x Schwebeband ORIGINAL (3,00 m)
Art. Nr. 7216001
Das Schwebeband® Original besteht aus drei robusten Herkulesseilen zu je Ø 20 mm, welche nebeneinander geführt sind in einer Breite von ca. 90 mm. 
Das Schwebeband® Original wird mit je 2 gelenkige Gabel-Augenschrauben-Verbindungen M16 x 110 mm befestigt. Die Seile werden durch spezielle Aluminiumklemmen miteinander verpresst. 
Diese gelenkige Anbindung gewährleistet eine lange Lebensdauer und ermöglicht eine optimale Seilspannung.
Das Schwebeband® Original wird am Twirlcon-Anbindungsring, dem Plateaupodest oder dem Plateauteller mit einer runden Standfläche befestigt. Die Podestteller sind mit Gummigranulat beschichtet.
ohne Stützkonstruktion

1x Schwebebrücke (3,00 m)
Art.Nr. 7218016
Ein Schwebeband aus 3 Seilen zu je Ø20 mm nebeneinander geführt, ca. 90 mm breit. Endbefestigungen je 2 gelenkige Gabel-Augenschrauben-Verbindungen M16x110 mm. Die Seile werden durch spezielle Aluminiumklemmen miteinander verpresst.
Befestigt an zwei Plateautellern mit je einer runden Standfläche von Ø480 mm und mit Gummigranulat beschichtet.
Das Handlaufseil der Schwebebrücke besteht aus einem robusten Herkulesseil, Ø 20 mm mit verzinkten Stahllitzen sowie einer strapazierfähigen und grifffreundlichen Garnummantelung aus Polyamid oder Polyester.
Hinweis: Entsprechende Standpfosten sind nicht enthalten und müssen gesondert berücksichtigt werden.

1x Regentropfen (3,00 m)
Art.Nr. 7218019
Der Regentropfen besteht aus robusten Herkulesseilen zu je Ø18 mm mit verzinkten Stahllitzen sowie einer strapazierfähigen und grifffreundlichen Garnummantelung aus Polyamid oder Polyester.
Das Element besteht aus einem horizontalen Seil und vier Vertikalseile (je nach Pfostenabstand) mit Kletterhilfen aus Polyethylen.
Das horizontale Seil wird montagefreundlich über das innenliegende und geschützte SECUCOPE® PLUS-Spannsystem mit den jeweiligen Stützpfosten verbunden. Diese gelenkige Anbindung (M16) gewährleistet eine lange Lebensdauer und ermöglicht eine optimale Seilspannung.
Das Element mit seinen Horizontalseilen ist, je nach Fertigungslänge, für einen Pfostenabstand von bis zu 5 m geeignet (Pfostenmitte – Pfostenmitte).
Hinweis: Entsprechende Standpfosten sind nicht enthalten und müssen gesondert berücksichtigt werden.

1x Flohleiter (3,00 m)
Art.Nr. 7218012
Die Flohleiter besteht aus zwei robusten Herkulesseil, Ø 18 mm mit verzinkten Stahllitzen sowie einer strapazierfähigen und grifffreundlichen Garnummantelung aus Polyamid oder Polyester.
Die 500 mm langen Sprossen bestehen aus Robinienholz mit einem Ø 40 mm und sind im Abstand von ca. 350 mm auf die zwei Seile aufgefädelt und verschraubt.
Die Befestigung der Flohleiter erfolgt über ein gelenkiges Gabel- Augenschraube- Spannsystem
M16 x 110 mm und Hülsenmuttern M16 x 50 mm an, mit den Stützpfosten verschweißten, Querrohren (Ø 60,3 mm).
Die Querrohre sind dauerhaft gegen Korrosion geschützt mittels Feuerverzinkung und anschließender Farbpulverbeschichtung in einer RAL-Farbe.
Die Flohleiter ist je nach Fertigungslänge für einen Pfostenabstand von bis zu 5 m geeignet (Pfostenmitte – Pfostenmitte).
Hinweis: Entsprechende Standpfosten sind nicht enthalten und müssen gesondert berücksichtigt werden.

1x Lianenpark (3,00 m)
Art.Nr. 7218015
Der Lianenpark besteht aus robusten Herkulesseilen zu je Ø 18 mm und Ø 20 mm mit verzinkten Stahllitzen sowie einer strapazierfähigen und grifffreundlichen Garnummantelung aus Polyamid oder Polyester.
Das Element besteht aus einem horizontalen Seil und zwei Pendelsitzen. Die Sitze bestehen aus Gummi.
Das horizontale Seil wird montagefreundlich über das innenliegende und geschützte SECUCOPE® PLUS-Spannsystem mit den jeweiligen Stützpfosten verbunden. Diese gelenkige Anbindung (M16) gewährleistet eine lange Lebensdauer und ermöglicht eine optimale Seilspannung. Die Pendelsitze sind mit Alu T-Klemmen an dem Horizontalen Seil befestigt und am unteren Ende mittels Betonfundament (je Pendelsitz 0,4m x 0,4m x 0,4m) im Boden verankert.
Der Lianenpark ist je nach Fertigungslänge, für einen Pfostenabstand von bis zu 5m geeignet (Pfostenmitte – Pfostenmitte).
Hinweis: Entsprechende Standpfosten sind nicht enthalten und müssen gesondert berücksichtigt werden.

- Die Herkulesseile bestehen aus verzinkten Stahllitzen sowie einer strapazierfähigen und grifffreundlichen Garnummantelung aus Polyamid oder Polyester.
- Die gelenkigen Anbindungen M16 gewährleisten eine lange Lebensdauer und ermöglichen eine optimale Seilspannung

1x Kletterwand (3,00 m)
Art.Nr. 7218023
Die Kletterwand besteht aus einer Kletterplatte, 2797,3 x 1270 mm, welche senkrecht zwischen zwei horizontalen Rohren, Ø 60,3 x 2,9 mm, befestigt wird.
Die Kletterwand ist über 6 Stück verschraubbare smb-Aluminium-Rohrschellen Typ K mit den horizontalen Rohren verbunden. (Die Schellen sind pulverbeschichtet in schwarz RAL 9005)
Die HPL-Kletterplatte besitzt unterschiedliche runde Löcher (Ø 80 – 100 mm) als Kletterhilfe.
Der Pfostenabstand beträgt 3 m (Pfostenmitte – Pfostenmitte).
Hinweis: Entsprechende Standpfosten sind nicht enthalten und müssen gesondert berücksichtigt werden.

6x Stützpfosten groß
Art.Nr. 7218050
Der Stützpfosten groß besteht aus einem Stahlrohr mit Ø168,3 mm.
Dieser ist dauerhaft gegen Korrosion geschützt mittels Feuerverzinkung und anschließender Farbpulverbeschichtung in
einem RAL-Farbton.
Die Oberseite des Stahlrohrs ist dauerhaft verschlossen durch eine flache, elegante Lamellenkappe aus schwarzem und
witterungsbeständigem Kunststoff.
Die Pfostenhöhe über der Spielebene beträgt 2070 mm und die Gesamtlänge 3070 mm.
Der Pfosten bietet die jeweiligen Anbindungsmöglichkeiten für das gelenkige Gabel- Augenschraube- Spannsystem. Der
Stützpfosten groß verfügt über insgesamt 15 Anbindungsmöglichkeiten für diverse Adventure Park Elemente.
Die Verankerung erfolgt über ein Betonfundament in Abhängigkeit vom Seilelement in den Größen 1,1 m x 1,1 m x 0,8 m bis
1,35 m x 1,35 m x 0,8 m.
Die Mindestbetongüte ist C20/25 (B25).

2x Kleiner Käfer
Art. Nr. 7216400 (Köchervariante)
Der kleine Käfer hat eine Runde Standfläche mit einem Ø 274 mm und ist mit Gummigranulat beschichtet.
Die Flanschsäule aus Stahlrohr Ø 88,9 mm ist dauerhaft gegen Korrosion geschützt mittels Feuerverzinkung und anschließender Farbpulverbeschichtung in einem RAL-Farbton.
Die Podestplatte und Flanschsäule werden miteinander verschraubt, so dass im Bedarfsfall die Podestplatte demontiert werden kann.
Die Höhe über der Spielebene liegt zwischen 200 - 400 mm, je nach Planungswunsch.
Die Verankerung erfolgt über ein Betonfundament (0,4 x 0,4 x 0,4 m) und die Mindestbetongüte beträgt C20/25 (B25).

oder

Art. Nr. 7216500 (Flanschvariante)
Der kleine Käfer hat eine Runde Standfläche mit einem Ø 274 mm und ist mit Gummigranulat beschichtet.
Die Standsäule aus Stahlrohr Ø 88,9 mm zum Aufflanschen ist dauerhaft gegen Korrosion geschützt mittels Feuerverzinkung und anschließender Farbpulverbeschichtung in RAL-Farbton.
Die Podestplatte und Flanschsäule werden miteinander verschraubt.
Die Höhe über der Spielebene liegt zwischen 200 - 400 mm, ja nach Planungswunsch.
Die vier notwendigen Dübel und das Befestigungsmaterial sind im Lieferumfang enthalten.
Die Verankerung erfolgt über ein Betonfundament (0,4 x 0,4 x 0,4 m) und die Mindestbetongüte beträgt C20/25 (B25).

1x Großer Käfer
Art. Nr. 7216401 (Köchervariante)
Der Große Käfer hat eine Runde Standfläche mit einem Ø 480 mm und ist mit Gummigranulat beschichtet.
Die Flanschsäule aus Stahlrohr Ø 88,9 mm ist dauerhaft gegen Korrosion geschützt mittels Feuerverzinkung und anschließender Farbpulverbeschichtung in einem RAL-Farbton.
Die Podestplatte und Flanschsäule werden miteinander verschraubt, so dass im Bedarfsfall die Podestplatte demontiert werden kann.
Die Höhe über der Spielebene liegt zwischen 200 - 400 mm, je nach Planungswunsch.
Die Verankerung erfolgt über ein Betonfundament (0,6 x 0,6 x 0,4 m) und die Mindestbetongüte beträgt C20/25 (B25).

oder

Art. Nr. 7216501 (Flanschvariante)
Der Große Käfer hat eine Runde Standfläche mit einem Ø 480 mm und ist mit Gummigranulat beschichtet.
Die Standsäule aus Stahlrohr Ø 88,9 mm zum Aufflanschen ist dauerhaft gegen Korrosion geschützt mittels Feuerverzinkung und anschließender Farbpulverbeschichtung in RAL-Farbton.
Die Podestplatte und Flanschsäule werden miteinander verschraubt.
Die Höhe über der Spielebene liegt zwischen 200 - 400 mm, ja nach Planungswunsch.
Die vier notwendigen Dübel und das Befestigungsmaterial sind im Lieferumfang enthalten.
Die Verankerung erfolgt über ein Betonfundament (0,6 x 0,6 x 0,4 m) und die Mindestbetongüte beträgt C20/25 (B25).

1x Podium circle S
Art. Nr. 7216200 (Köchervariante)
Das Podest hat eine runde Standfläche Ø 504 mm. Die Oberfläche ist mit farbigem Gummigranulat beschichtet.
Die Standsäule aus Stahlrohr D=168,3 x 6,3 mm zum Einbetonieren über ein Köcherfundament ist dauerhaft gegen Korrosion geschützt mittels Feuerverzinkung und anschließender Farbpulverbeschichtung in RAL-Farbton.
Die Podestplatte und die Säule werden miteinander verschraubt und klemmen dadurch den TWIRLCON-Anbindungsring, an welchen die Schwebebänder montiert werden.
Der TWIRLCON-Anbindungsring bietet max. 5 Anschlussmöglichkeiten mit einem Winkel von min. 72°.
Die Podestplatte und der TWIRLCON-Anbindungsring sind demontierbar, so dass die Anlage zu einem späteren Zeitpunkt problemlos und kostengünstig erweitert werden kann.
Die Höhe über Spielebene beträgt 470 mm.
Die Verankerung erfolgt über ein Betonfundament 1,0 x 1,0 x 0,8 m.
Die Mindestbetongüte beträgt C20/25.

oder

Art. Nr. 7216300 (Flanschvariante)
Das Podest hat eine runde Standfläche Ø 504 mm. Die Oberfläche ist mit farbigem Gummigranulat beschichtet.
Die Standsäule aus Stahlrohr D=168,3 x 6,3 mm zum Aufflanschen ist dauerhaft gegen Korrosion geschützt mittels Feuerverzinkung und anschließender Farbpulverbeschichtung in RAL-Farbton.
Die Podestplatte und Flanschsäule werden miteinander verschraubt und klemmen dadurch den TWIRLCON-Anbindungsring, an welchen die Schwebebänder montiert werden.
Der TWIRLCON-Anbindungsring bietet max. 5 Anschlussmöglichkeiten mit einem Winkel von min. 72°.
Alle Komponenten sind demontierbar, so dass die Anlage zu einem späteren Zeitpunkt problemlos und kostengünstig erweitert werden kann.
Die Höhe über Spielebene beträgt 470 mm.
Die vier notwendigen Dübel und das Befestigungsmaterial sind im Lieferumfang enthalten.
Die Verankerung erfolgt über ein Betonfundament 1,0 x 1,0 x 0,8 m.
Die Mindestbetongüte beträgt C20/25.

Farbgestaltung: Für die individuelle Gestaltung von Adventure Park Elementen steht eine vielfältige Farbauswahl zur Verfügung.


Downloadbereich